田辉院长团队荣获2025年度山东医学科技进步奖一等奖
2026-02-09 09:03胸外科
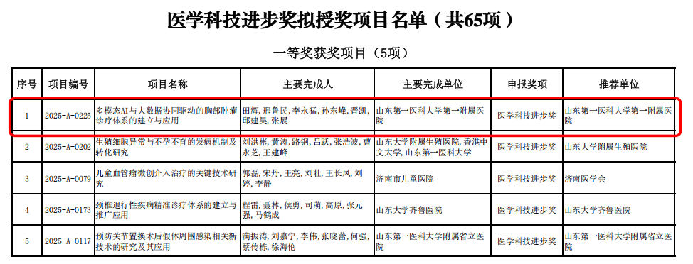
2月5日,2025年度山东医学科技奖评审结果正式公布,山东省胸部肿瘤数字诊疗重点实验室田辉院长团队凭借在胸部肿瘤领域的突破性科研成果与临床转化成效,其成果“多模态AI与大数据协同驱动的胸部肿瘤诊疗体系的建立与应用”荣膺山东医学科技进步奖一等奖,这是团队在胸部肿瘤数字诊疗领域深耕细研的重要成果,更是我省在胸部肿瘤精准诊疗领域科研实力与临床水平的集中体现。

项目聚焦我国胸部肿瘤诊疗精准性不足、数据孤岛及AI落地难等瓶颈,构建了“临床大数据-诊疗模型-临床应用”一体化智能解决方案;项目以多模态数据融合为基础,通过可信计算与联邦学习保障数据安全,其分布式智能分析架构已通过国家信息安全三级等保认证,研发的多模态联合特征算法与临床知识图谱,实现了覆盖智能筛查、精准诊断、术前规划及术后康复的全周期诊疗体系,相关算法泛化能力优于国内同类,临床推理响应高效;自2022年启动以来,该项目已在山东省内多家医院稳定应用,累计服务患者超5000例,在提升诊疗准确率、效率及同质化水平、降低并发症发生率、节省医疗成本等方面成效显著,还形成了系列知识产权,为医疗数字化转型提供了可复制的“山东经验”,未来将拓展至其他癌种,持续助力精准医疗与分级诊疗。

此次项目荣获2025年度山东医学科技进步奖一等奖,正是山东省胸部肿瘤数字诊疗重点实验室与山一大一附院胸外科深度协同、优势互补、强强联合的丰硕成果,双方深耕胸部肿瘤诊疗前沿领域,坚持医研融合发展,聚力技术攻关与成果转化,生动彰显了两大机构在临床科研、精准诊疗及创新赋能方面的雄厚实力与责任担当。


同日,山东省医学会胸外科学分会亦斩获“优秀分支机构一等奖”和“优秀党建工作小组”双项殊荣。作为该分会的主委单位,山一大一附院胸外科始终牵头引领分会建设,深耕学科引领、学术交流、人才培养及党建引领业务融合等重点工作,凝心聚力推动全省胸外科事业高质量发展。此次双项殊荣的获得,既是对分会工作成效的高度认可,更是对主委单位山一大一附院胸外科履职尽责、引领带动作用的充分肯定,与田辉院长团队的科研获奖相得益彰,从临床科研、学科引领、党建工作多个维度,全面印证了山一大一附院胸外科的综合实力与突出成效。未来,两大机构将持续深化协作,依托科研成果与分会平台,进一步发挥引领辐射作用,助力精准医疗与分级诊疗在全省落地生根、开花结果。


